Açılış Saati Pazartesi - Cuma 08:00-16:00

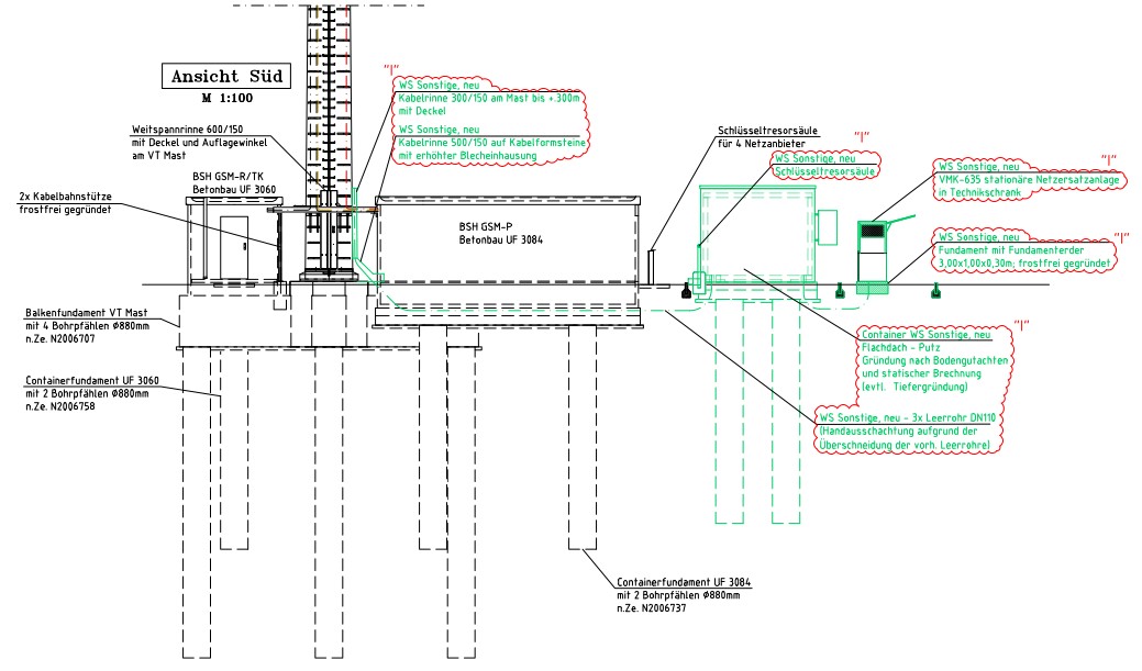
WS-Sonstige

Die Hauptmerkmale der Projekte, die wir bisher für 450c durchgeführt haben, sind wie folgt:

Ausführungsplan
Bestandsplan

Bizimle İletişime Geçin